年会 | 第十六届中国风景园林学会年会「火热报名中 」
第十六届中国风景园林学会年会定于4月17-20日在温州市举办,主题为“百姓园林美好生活”。
本次会议将深入贯彻习近平生态文明思想,落实党的二十届历次全会精神和中央城市工作会议精神,聚焦“十五五”规划目标,践行“人与自然和谐共生”理念,助力现代化人民城市建设,推动实现人民群众对美好生活的向往。会议围绕应对气候变化、降碳减排、提升城市生物多样性等目标,保护营造优美生态环境;紧扣城市更新、乡村振兴战略,改善城乡宜居环境,促进城乡区域协同发展;践行民生导向,深化“百姓园林”实践,营造百姓身边的风景园林,服务人民群众美好生活。诚邀我会会员、风景园林及相关行业工作者参会,共话发展、共建共享合作平台。希望各省(自治区、直辖市)风景园林学(协)会,新疆生产建设兵团风景园林学会积极组织会员参会;请学会各专业委员会、分会,各单位会员积极做好本地、本团体、本单位人员参会报名工作。现将会议报名、缴费、报到和议程等事宜通知如下。
一、年会主题
百姓园林 美好生活
二、组织机构
主办单位
中国风景园林学会
承办单位
浙江省风景园林学会
浙江农林大学
中国美术学院
协办单位
温州市园林学会
杭州园林设计院股份有限公司
浙江省城乡规划设计研究院有限公司
中国电建集团华东勘测设计研究院有限公司
中国美术学院风景建筑设计研究总院有限公司
浙江省建筑设计研究院
浙江人文园林股份有限公司
杭州萧山园林集团有限公司
诚通凯胜生态建设有限公司
浙江原野建设有限公司
浙江绿艺建设有限公司
三、时间及地点
时间:2026年4月17日-20日
地点:浙江省温州市
主会场:温州园博园中国馆
报到时间:4月17日
报到及分会场:温州君廷酒店(浙江省温州市瓯海区潘桥街道宁波路3009号)
四、会议内容
会议拟邀请中国工程院院士、东南大学教授程泰宁,中国科学院院士、中国科学院植物研究所研究员马克平,浙江省政府特约研究员张建庭,2025年IFLA杰里科奖获得者、德国VOGT风景园林事务所创始人GüntherVogt,IFLA非洲区前任主席、《非洲风景园林建筑期刊》执行主编GrahamYoung,福建农林大学校长兰思仁教授,长江学者、重庆大学杜春兰教授,清华大学朱育帆教授,中国城市规划设计研究院副总规划师、风景园林分院院长王忠杰,杭州园林股份有限公司总经理李永红作大会主旨报告。
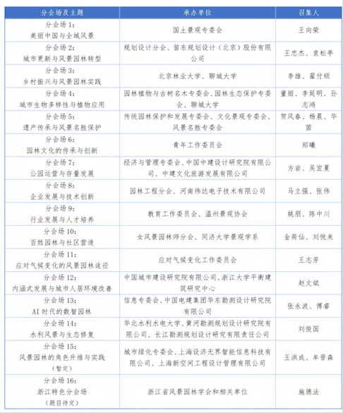
会议分会场坚持问题导向,聚焦社会和民生需要,学科行业发展重点难点等,拟设16个分会场。具体如下:

注:分会场安排如有变动,以后续通知为准。
五、主要议程

六、报名及缴费
(一)报名
请有意参会者登录中国风景园林学会年会报名小程序进行报名,报名截止时间为2026年4月13日。

(二)缴费
1、缴费标准:4月13日前小程序在线报名缴费,标准为会员(有效期内,单位和个人)1600元/人,非会员1800元/人,学生900元/人(在线及现场缴费均需提供有效全日制学生证明)。
4月17日现场报名缴费(无会员优惠),标准为代表2000元/人,学生代表1000元/人。
补充说明:
(1)收到缴费视为报名成功;
(2)缴费后如无法参会可以更换参会人员,不予退费;
(3)小程序关闭后,在线报名截止,可到现场报名缴费,仅限报到当日(4月17日);
(4)会议费仅含4月18日、19日、20日午餐,其他用餐请自行安排;
(5)会议往返交通费及住宿费用自理。
2、缴费方式:线上支持微信支付(仅限小程序)、银行转账(对公或个人网银),现场支持刷银行卡。
款项汇至以下账号:
户名:中国风景园林学会
行号:102100000144
账号:0200001409014430954
开户行:中国工商银行北京百万庄支行
备注:CHSLA年会+订单提交人手机号
使用银行转账缴费方式的,汇款时需备注订单提交人的手机号码,按订单显示的金额转账。如需修改订单信息,请在提交前完成。财务未审核的订单可选择取消,重新报名。
3、发票获取方式:缴费成功后,小程序自动开票至预留邮箱。需注意,小程序不支持一笔订单对应开具多张发票,以及多笔订单对应开具一张发票的操作,建议先确认参会人数、开票需求后再提交订单。
七、会议报到
报到时间:4月17日
报到地点:温州君廷酒店(浙江省温州市瓯海区潘桥街道宁波路3009号)
参会人员现场微信扫码签到,报到后领取代表证和会议资料。参会人员须佩戴代表证乘车、参会、参加技术交流、就餐。
八、技术交流
年会将组织对温州市风景园林建设典型项目成果进行实地技术交流,拟设置6条线路(如有调整,以会议手册公布为准),参会代表可根据自身需求选择参加。线路基本信息如下:

注:技术交流线路如有调整,以会议手册公布为准。
九、住宿预定
会议期间,为方便大家合理安排出行,会务组不对住宿做统一安排,参会者可自行选择周边满意的酒店。
推荐酒店:温州君庭酒店订房电话:曹经理18958919300/13409686822
十、其他
1、报名且成功缴费前300人,可于17日报到现场免费领取中国风景园林学会团体标准(纸质版)。按年会小程序报名先后顺序确定领取名单。
2、报名参会可计入可持续职业发展(CPD)活动学时,每半日4学时。适用于中国工程师联合体注册工程会员、园林绿化工程项目负责人等。
十一、联系方式
任 敏(报名)
010-88084198,15311997376
陈 晨(发票)
010-88084168,13810296551
刘艳梅(会务)
010-88084146,18513082199
罗正时(会员)
010-88082568,18610890239
➬ 温馨提示:如有疑问请联系会务组工作人员,请随时关注中国风景园林学会官方网站及微信公众号,有关年会信息将持续更新。
版权归原作者所有。如认为内容侵权,请联系我们删除。
会员之家
相关新闻
- 主办:重庆市风景园林学会承办:重庆立意园林咨询有限公司
- 学会电话:(023)68801472 63673736 63673738 63892447QQ:944865067
- 地址:重庆菜袁路205号世纪花城A栋3楼
- 渝ICP备11002947号-1 渝公网安备 50010302002828号

